Spota One - KH1 baby clone

@DL1CR
Nice work Chris !
I have one remark though : why keep using the DigiSpark ?
Maybe just because you had it lying around … but I see two disadvantages:

  • It is bigger than using just the AtTiny85 chip (even more if you use the SMD version of the chip)
  • The bootloader causes a 5 second start-up delay before you can start keying (unless you have found a way to remove the bootloader or programmed the chip on the DigiSpark another way).

See my “chip only” solution here:

and a follow up here, with built-in paddle:

I can see the advantage of unplugging the DigiSpark to reprogram it, but how often is that needed ?

And just another idea … maybe it would be nice to add a touch paddle like some have done on their MTR3B, or one with small soft pushbuttons like I did.
It could be done on the corner of the PCB where the DigiSpark is now, so no external paddle would be needed. Full portability !
GL with the project es 73,
Luc - ON7DQ

3 Likes

Hi Luc,

Nice to hear from you. I’ve been following your projects for a while now and I’m happy to read about your software and hardware developments here on the forum.

Your suggestions for the DigiSpark are spot on. The bootloader takes a long time and gave me quite a scare at first: “Damn, why isn’t it working?”

Paul, VK3HN, and I wanted to make things as easy as possible for our first joint project. Maybe we’ll tackle the Tiny85 directly with the next one.

Paul actually took up my suggestion for a touch key and developed a PCB. The order hasn’t been placed yet.

Any advice or suggestions are welcome, Luc!

73 Chris



5 Likes

@DL1CR
Oh, that looks nice. Not much I can add to that, I have no experience with such a circuit.

But I see how you’re going the “Elecraft” way … make a cheap basic rig, and then sell some expensive options … :laughing: :laughing: :laughing:
(oops, I shouldn’t have used ‘cheap’ and ‘Elecraft’ in the same sentence , hi)
73
Luc ON7DQ

4 Likes

Hi Luc

Two good suggestions.

First, going with a bare ATTiny85 8 pin DIP instead of the DigiSpark is a good option and I think we should explore it for the next revision of this project. Space is tight (at least by my standards) and the DigiSpark has the advantage that it sockets above the board taking very little space. I will put that on the Todo list for V2.

Second, a built-in touch paddle is also something Chris and I have been discussing. In a nod to the KH1 we placed the ext spkr and paddle sockets side by side on the front panel (right). I plan to design a small PCB that has two 3.5mm jacks that mate with the two sockets. This board will include either a microswitch paddle, or a touch paddle as per the design above. In use it will be almost the same as the KH1 plug-in paddle. If I can find a small but punchy speaker I will try to get that on the paddle board as well. I will also include another 3.5mm side-mounted switched socket for an external speaker. This piece of the SpotaOne project falls into the ‘accessories’ category, first we need to debug and prove the transceiver.

While on the topic of physical design, the PCB is sized to slip into a 71x26x110 aluminium shell PCB case, the type popular on Ali and the Chinese marketplaces for around 10$ or less.

6 Likes

A search for ‘DCC Sound speaker’ will find you many miniature speakers used in the model railway world.

Hi Chris, Luc & Paul

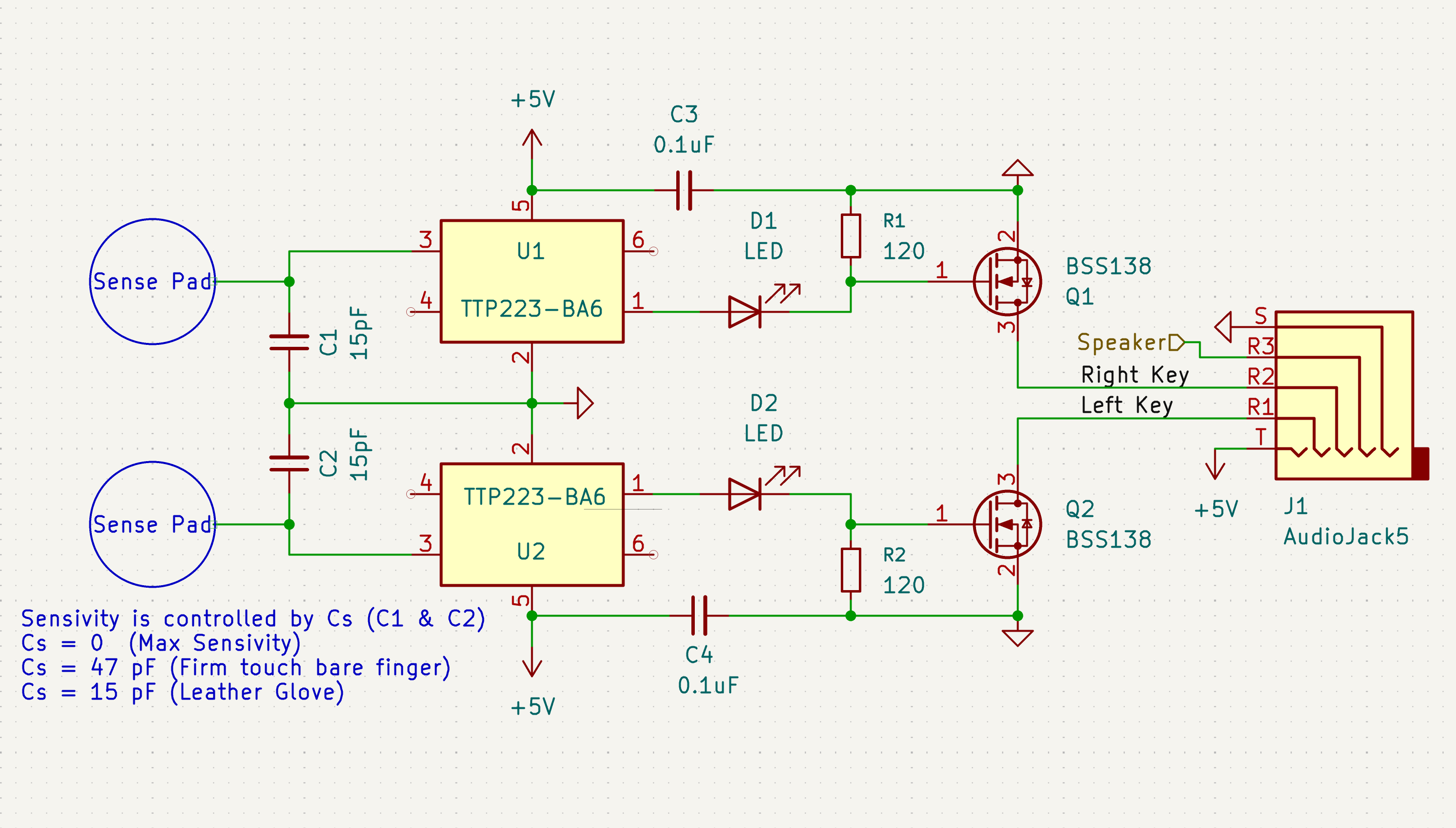
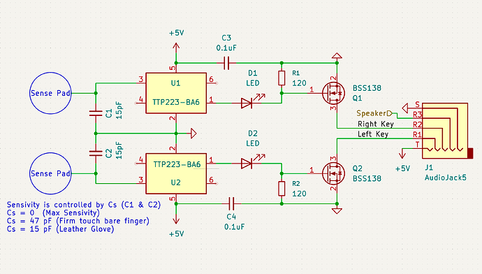
Very nice outcome, the paddle is a work of art by skilled artisan! Please allowing me to share my experience with my gloves friendly touch paddle, it is dirt cheap to build with TTP223 module and extra MosFet. I used high density foam for the paddle case with 5 pin audio plug for 5V supply, keys, speaker and ground.

A short video on YouTube https://youtube.com/shorts/Cj9pEKQ-r_c?si=eeyA_-RrmwbBwrV6

Pascal VK2IHL

5 Likes

TTP223 Touch Key (continued)

Parts were bought from AliExpress, about 20 cents for TTP223 module and 2 cents for MosFet BSS138

How I built my paddle

Cut 1 track according to the picture and soldering the BSS138 to the module terminals for Drain to I/O and Source to Ground. The Gate is linked to the 120 Ω resistor (SMD marked 121)

Pascal VK2IHL

2 Likes

I also experimented with a touch switch IC once. However, during activation at a summit, there were problems with RF interference. Therefore, I abandoned the idea.

I’m curious about your experiences, Pascal.

73 Chris

2 Likes

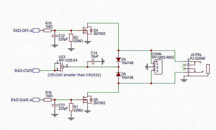
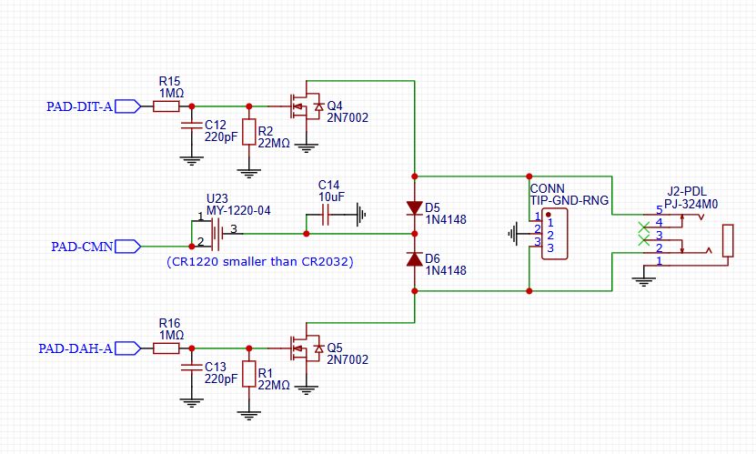
You are right, TTP223 can’t handled the RF feed back from EFHW antenna. It is ok with balanced antenna. For tuned short whip with radials, a proximity of a metre would affect the paddle keying

Your PCB paddle is more cleverly designed with interlacing Mosfet gate and positive voltage bias to avoid false keying with RF feedback.

Pascal VK2IHL

3 Likes

Hi Chris,

I am going to build an EFHW antenna for testing my modified TTP223 paddle with ground plane to the Pad Sensor, bypassed capacitors mounted very close to the 223 Vcc pin and a Faraday cage for shielding and acting as a Cs capacitor.

Pascal VK2IHL

3 Likes

Hi Pascal,

This is your KH1 inspired copycat transceiver? Is it a uSDX or something else? Your paddle design is nice work.

For my plug-in paddle I came up with two 3.5mm sockets side by side. Only one is needed but the two provide physical support for the paddle so there is no sideways movement. If you don’t have access to a 3D printer I think this is a simple and easily reproduced option. Ultimately I just want to eliminate the paddle lead for a compact txcvr that is hand-held (or held against a desk, rock or your knee). In my project I used one socket for paddle and the other for straight key. The paddle shown uses Jaycar micro-switches but a touch paddle can be substituted.

2 Likes

Dear Paul,

I think that the KH1 has the best ergonomic for bush walking, that led me shamelessly to steal it from N6KR for dressing up my QCX-SSB (the prototype of all current (..)uSDX)

Hope that you won’t curse yourself for trashing your emptied mini BIC lighters!. The top recipe for “micro switch paddle” needs two mini BIC press-button and a binder clip. HiHi

Cheers

Pascal VK2IHL

3 Likes

That notepad is tremendous. Where did you get it from?

4 Likes

I was also drawn* to that pad rather than the radio stuff.

* Do you see what I did there?

2 Likes

You can get it from AliExpress, on your own risk of course!

AU$3.91 | 60Sheets PP Waterproof Ring Binder Memo Pad Cute Cartoon Loose Leaf Notebook Portable A7 Size Diary Planner Office School Supply

3 Likes

Or you can use a “Bulldog” key, made from a binder clip.

This one is mounted on a piece of plastic so I can clamp it to my clipboard with another binder clip.

4 Likes

Need your expertise guide for brewing an OZ bulldog key:

UK

US

2 Likes

Hi Chris & Paul

My clone was started with an interface board for all switches, displays and mic. I prefer an led array for SWR by using lipo battery gauge with firing voltage modified for dB rang.

Will be continued

Pascal VK2IHL

1 Like

Deleted by posted a wrong subject

Coincidentally, I ordered one from Ali yesterday. £3

2 Likes