Spota One - KH1 baby clone

Actually, it is (or at least, WAS) sold commercially.

https://www.eham.net/reviews/view-product?id=552

I can’t remember where or when I got mine - possibly at the Dayton Hamfest in 1999? The links I’ve found for it don’t appear to work. Construction involves gluing strips of thin brass for the contacts.

2 Likes

…watch out - if you follow the links it will lead you to a x rated site

1 Like

That particular link doesn’t, but some of the links on the page may do so.

A bulldog clip paddle using a small block of wood and some copper strap and buttons… that’s the kind of genius household inventiveness I’m used to seeing on VK3YE Peter Parker’s Youtube channel!

1 Like

…just checked again, the link for “..more information” is to the x rated site

1 Like

It’s actually a very ingenious design and very practical :crossed_fingers:

1 Like

It took a whole day to think about Bulldog! How does it work?

It took only 10mn to build it !!!

Watch “Dingo CW key” on YouTube

https://youtu.be/vKnIJ8qnyAI

3 Likes

4 Likes

Not having built the original, I couldn’t figure out how the straight key worked. Now that I see the 45 degree bevel (which was visible in my photo, if I had compared it to an unmodified clip) it all makes sense.

Now I’ll add the Bulldog straight key to my list of projects…

I attach the keyer cord to one of the handles on the second binder clip for strain relief. (My rigs have their keyer jacks on the back panel, so a direct mount doesn’t work well.)

Hi Dale,

Kapton tape as insulator and gold pins soldered on Cu foil substrate.

Edit: I lubricate the beveled hinge with Vaseline for rust protection.

2 Likes

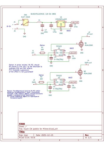
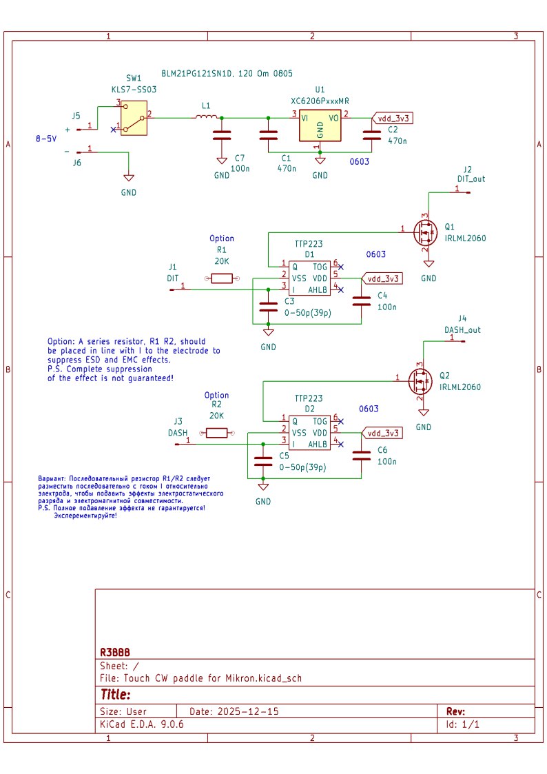
Hello. Regarding the sensor key, I liked the idea of ​​a portable CW transmitter and decided to build one out of a USDX-Mikron. For ease of use, I decided to equip the transmitter with sensor contacts. I couldn’t find much information on this topic and decided to build it intuitively. The result is an EMI-resistant design with three levels of protection.Additionally, a current balun was installed after the tuner. Easily accessible components were used. Tested on various antenna types, shortened and full-size, and at various frequencies, no operational errors were found.
The device was installed in a modified Mikron case. It turned out to be a very convenient device. I hope my findings are useful!

3 Likes

Happy New Year,

Few details about my tiny QRP radio based on the work of PE1NNZ, a magician in SDR!

3 Likes