Admire your baby, I believe many will clone your work, NE612 through hole is scarce, that can be substituted with TA7358, CD2003, LA1185, … NE612 with -15dBm IP3 can be upgraded to +24dBm with AD831 mixer board, available on line for few €, only downside is an extra 90mA current drawn.
If I am willing to duplicate your schema, I would love to use IQ mixer, to get rid of the image, ie +600Hz or -600 Hz from your 14.058MHz and a class E amplifier to boost your class D 60% efficiency to 80%
http://www.wa0itp.com/class%20e%20design.html
Your concept and built ground laid antenna is another marvellous brew. Should widely introduce to new operators as a « grass antenna » as keyword for online searches.
In Australia, NSW, for Bush Search and Rescue SES/BSAR, we use commercially HF end fed antenna at head height for canyons and difficult terrains. We conducted terrains analysis and compared low profile antennas and inverted V related to the sun azimuth.
https://drive.google.com/file/d/1moH8c1aqtYoKtF3-UOVATgVbFQjOBDjB/view?usp=drivesdk
https://drive.google.com/file/d/1Zoxnwjbjtv5_6m6HmQOyLqQmqXIZKT8k/view?usp=drivesdk
Links below related to military and commercial low profile HF antenna with US patent
https://patentimages.storage.googleapis.com/c6/90/b8/8630c43420ae88/US4809010.pdf
http://www.radiomanual.info/schemi/Surplus_Accessories/Eyring_ELPA-302A_Broadband_Dipole_antenna_user_1990.pdf
All were discovered in 1906
https://teslaresearch.jimdofree.com/wardenclyffe-lab-1901-1906/connection-to-earth/james-harris-roger-underground-radio/
Pascal, thank you very much for all the competent suggestions in your post. I’ll follow the links soon.
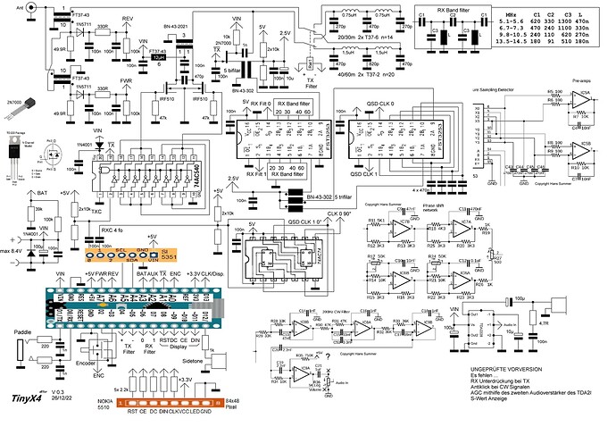
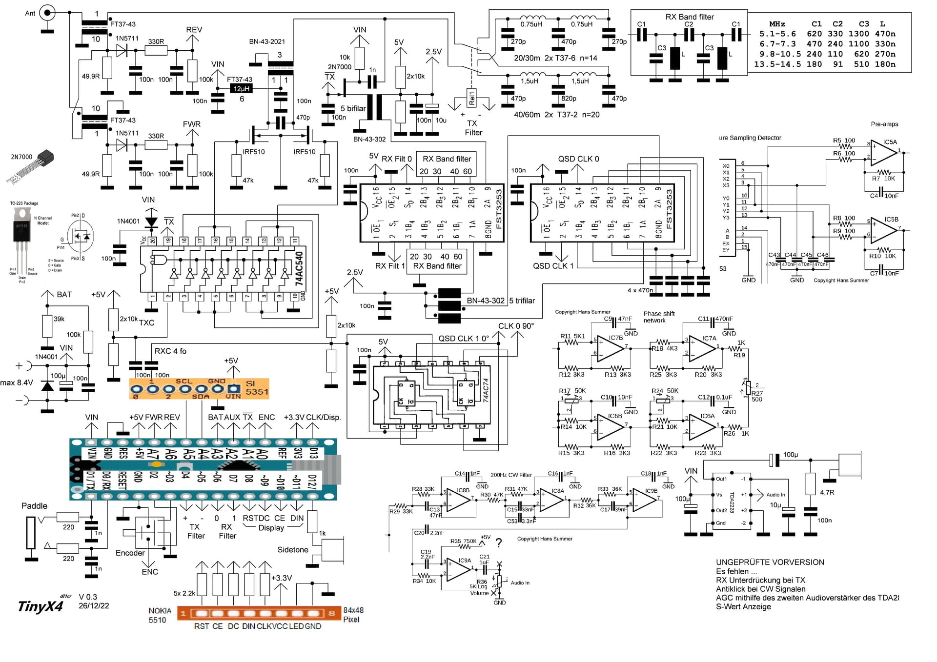
It’s not entirely a coincidence that I numbered my baby one. There are still many possible improvements. (An almost finished assembly with Tayloe mixer is waiting for me in the drawer, check below the current early status.)
At the moment I’m interested in developing a concept that’s as simple as possible.
73 Chris
Circuit of a 4 band cw trx
Software of a 4 band cw trx in german
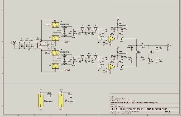
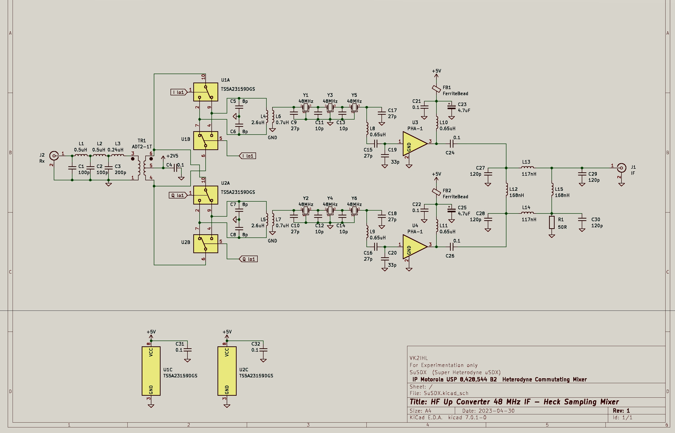
We all own to Motorola by the publication of their Tayloe QSD. Recently in 2013, they have done it again with another US patent that might change the way we brew https://patentimages.storage.googleapis.com/d9/5d/e2/68925bc2d4e55e/US8428544.pdf
Which is literally used a QSD as an Heterodyne mixer, meaning an up or down conversion with two Tayloe QSD in cascade, that solves the high gain audio amp saga of the DCR and superheterodyne without complicated circuits and in case of upconversion, a unique LPF can replace a whole myriad of band pass filters.
The performance of the heterodyne commutative mixer is very impressive.
73 ,Pascal
Hi Pascal,
Enjoyed reading your comments and insights. Unfortunately none of TA7358 CD2003 LA1185 are available on Mouser or Digikey which throws you back to NOS parts suppliers or eBay, I avoid the latter for all semiconductors.
I think it’s best to avoid redundant parts if at all possible, hence the success of designs like the BiTx-es which use passive hand wound mixers and common cheap RF transistors thruought.
The AD831 is a great option but has drawbacks for ultra-portable projects like SpotaOne. I also like the Minicircuits L7 mixers, ADE1 etc, but the additional cost in using them is VFO buffering across all bands to +7dBm to get decent mixer performance.
The phasing method with IQ mixers is probably the way to go for a project like this if you can get anti-phase VFO drive (which you can from an Arduino/microcontroller and si5351 as per DL1CR’s mark 2 design – very intersting Chris!), and the QRPLabs QCX shows how simple it can be and how well it can work.
I like the notion of a ‘bush’ or head height wire strung over a few bushes, and maybe tied off at the end to a tree branch. This kind of thing should work better than the same wire on the ground and not as well as the same wire tied to a vertical squid pole. Unrolling and walking out an EFHW, EFFW on 40 to 15m is always going to work better than a base loaded 1.2m whip even if the wire is only draped over a few bushes… and it takes only one additional minute to do that over.
Keep the discussion rolling!
I learned and adopted a lot from Hans Summer and his QCX project.
Of course the EFHW works better if it hangs higher. But I wanted to test the worst case, for example on an Alpine peak.
Thanks for your support!
I will publish a list of the components and costs here in the next few days. The planned housing with internal lipo will be 15x8.2x3.2 cm
73 Chris
Have you evaluated the LT5560?
With all of the types of receivers (superhet, DC etc.), mixers (NE602, something high IP3, diode ring mixer etc.) there is a compromise to be evaluated and a choice must be made. I would argue receiver current is less of an issue with modern battery technology.
I think there is something elegant in designs that keep it simple with easy to obtain components. Recent component shortages highlighted how fragile designs can become when you use specialist ICs. KK7B had a really interesting mixer topology on his old yahoo group page that he coupled up with a simple phasing receiver. I breadboarded this and I really liked the concept, it used easy to obtain components. It is too easy to get lost in the technical challenge of design a contest grade rig for use on top of a hill. Look at what @M1BUU manages with his Rockmites. Do we really need the image to be 60 dB down in a phasing rig? Do we really need a +30 dBm IP3 mixer?
I must try some of these antenna experiments with my Firecrest. Small unbalanced antennas like this can cause hum problems with DC receivers. I know EMRFD encourages the use of an LNA between mixer and antenna to improve isolation and reduce chances of hum. But of course then you need to design an LNA to match your IP3 requirements. Or you pick a superhet topology to go with a very small antenna like this. Hence, compromises to be evaluated and choices to be made… which keeps it interesting!
It’s only because I’m sat on the England’s remaining stock of DIP 612!
I admire your work with the Firecrest and also Chris’ Spota One, I wish that I could summon up the mental capacity to create a transceiver of my own. I think that you’re spot on, having a contest grade rig is not necessary on a hill. I would like more AF gain in my MTR and more sensitivity in the QCX on the higher bands. The strong signal handling is a problem on the QCX, it definitely needs audio limiting or a better AGC option. Personally I don’t think that the AGC option board is much good.
They cost less than a fancy cappuccino, I don’t worry about fake products, able to claim refund if shipped products not matched with advertised photos.
The CD2003 is rarely fake as they have billions in China, TA7358 needs to be cautious, I select products having photos with beveled corner chip at pin 1 and beveled front face, reject any offers with engraved laser.
AD831 mixer board wth SMA connectors, 5AUD delivered, it’s a steal!
I am working on my Heterodyne Commutating Mixer, I called it a Heck mixer, to heterodyne my uSDX.
Profile - M5EVT - SOTA Reflector
Have you evaluated the LT5560?
LT5560 is a gem, only if you have good magnifier, 10mA / 9dBm IP3, you will end up with a tiny Spota KH1 clone, may be half size of the original
73 / Pascal
Good to know, Colin ![]()
73 Chris
LT5560 looks like a good one, and Mouser have stock at $8 a piece. Noted.
No you don’t at all. For one thing, you are generally not operating on a band, location or time that might threaten your front end ie. a contest, or with a kW just down the road.
That’s one reason why the NE602 rigs like the Elecraft K1, KD1JV, KH1 (not sure but there seems to be one in there), and the Penntech all seem to be so unconditionally loved – they work perfectly well in a field, and the typical SOTA/POTA scenario doesnt expose the mixer’s weaknesses.
All hail NE602, and it has its own oscillator too, such a useful little chip, a gift to QRPers for four decades, sad to see it gone.
Wow! Your Firecrest project looks cool, I’ll go back and study it!
Hi Chris,
Seems that Kanga had a look at your.baby …“Rooster 40M” https://www.kanga-products.co.uk/ourshop/prod_8079267-Rooster-40m-CW-Transceiver.html
Very simple design, except the VFO is using varicap, that I might replaced with a “Mixer-VXO” http://g4oep.epizy.com/mixervxo/mixervxo.htm?i=1 claimed 50kHz pulling!

Begging for NE602 while you could, hihi.
73/Pascal
This is new for me, Pascal. What a nice idea, a VFO with tuned crystal and down mixing.
For Spota Two or as an upgrade??? ![]()
73 Chris
The tiny 40 m Rooster from Kanga has been in operation for 2 months now with 2 watts on my 2x 4.90 m indoor doublet antenna (on the 2nd floor) and has been a lot of fun.
I’m now curious to see what the receiver sounds like on a full-sized portable antenna.
By the way, radio operation with a DC receiver is probably not for everyone and requires some practice.
The mother of all 600 Hz filter
I think that your 15x8x3.5cm enclosure will have room for a straight tube which resonates at 600Hz (use an audio sweeper to cut precisely at 600Hz resonance) .
.
@HB9BCB
I am entirely agreed about using DC DSB receiver for CW, one does need skilled in the art for tuning, spotting and sending. I like your CQrico CQrico…hihi
TU ES 73 DE VK2IHL
Good job OM, wish you luck with your project
You are a man after my own (electronic engineering) heart.
Sie ist ein Mann nach meinem Herzen (Elektrotechnik).
The component list for the Spota One is ready. I come to around 90 euros for all parts, including the housing, Lipo battery, waterproof speaker.
The Spota folder in my Dropbox contains the schematic and the parts list and the DigiSpark script in C.
73 Chris
Today I followed your suggestion, Pascal and made the crystal rx frequency variable. The clip below shows the result. Now I have to do this to the tx frequency. I’ll submit the modified circuit later.
By the way, you can now also find the Arduino script with the keyer software in the Dropbox folder below.
73 Chris
Lot of fun with crystal mixer, back to the 80’s I bought two sets of AN/GRC-106 from the RAF surplus and found this:
In case you had been infected with bugs from VE2ESE, any high hFE transistors can be substituted for the crystal mixer.
If you do need more than 5kHz from your video clip, put 2 crystals in parallel such as:
Lot of things to learn from VK3HN’ SP series, marvellously published in
https://vk3hn.wordpress.com/summit-prowlers/
Great tip, now it’s delta 11 Khz tuning. I’m also testing variable capacitance diodes.
73 Chris








