KX2 - external power

The first thing I did to all my batteries was chop off the connector and fit an inline fuse and a pair of powerpoles… instantly invalidated any guarantee, but thankfukly never had any problems.

I was initially sceptical about the value of powerpoles, but they’ve served me well over the years. As I’m mean, I prefer to solder mine so they can be reused. The key thing is to have a non- reversible connection system to avoid accidents on the hills..The XT60 certainly fits the bill… but don’t forget the fuse!

1 Like

Cheers. I have fuses inline for the FT-857. Just ordered some for the KX2 as I have no spares.

1 Like

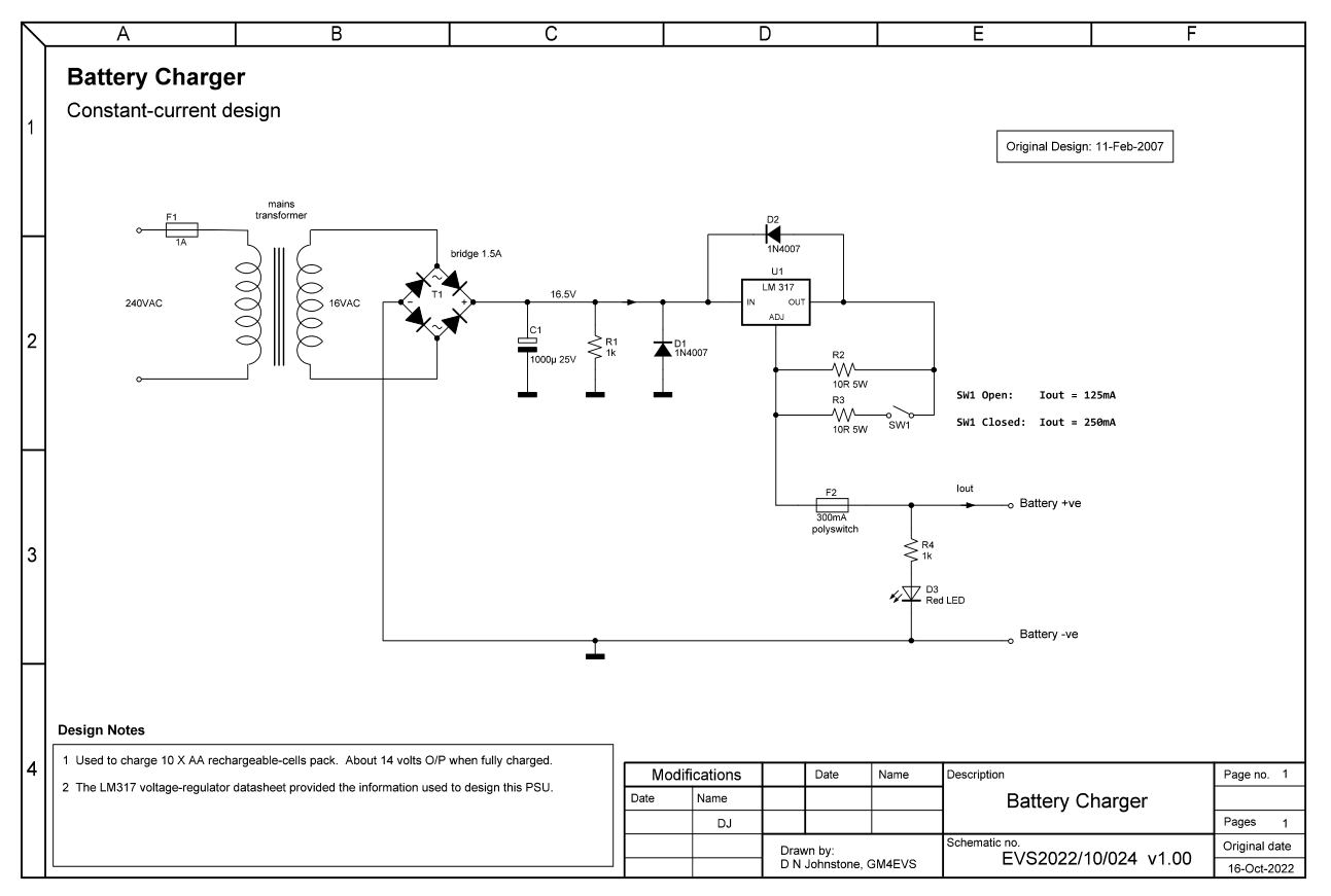
John - I have been using 10 X AA 2500mA NiMH rechargeable packs for 15+ years.

I charge them as a ‘single pack’ using a current of around CAPACITY/10 mA. My simple homebrew charging circuit is shown below.

YMMV
73 Dave

2 Likes

Thanks Dave

Would you like to elaborate on the fuse Gerald? What fuse in particular did you use, do you use an enclosure/fuse-holder or do you just solder it directly on the wire?

I have used an inline glass fuse holder like

Cheers John

2 Likes

I use these type:

They use the same fuses as my car. I bought a box of 100 assorted blade fuses some of which are used in radio cables and the rest were split into 2 groups and placed in my car and my wife’s car as spares.

It’s well known electrics fact that if you have spare fuses with you, you will never have a fuse fail. They only fail when you have no spare!

Don’t forget to fuse both positive and negative leads.

3 Likes

Standard 30mm glass fuses in inline holders.

Nothing complex. I removed the connector from the original wires from the battery and soldered on extensions terminated in powerpoles with an inline fuse holder in the positive lead.

2 Likes

I changed to using “Poly” (aka PTC) fuses (self-resetting fuses) after hitting exactly the problem of not having a replacement fuse to fit kind of holder I had used, while on a summit.

73 Ed.

2 Likes