The usual failure mode is that one of the active devices in the chip fails. The output stage is then a push pull stage with only one amplifier device in operation. The result is not only a weaker signal due to lower average power, but a distorted output waveform which produces a wider signal than the acceptable legal ssb signal would be. Except for cw mode, I guess. On the microwave band the transmitted signal would also be wide band and distorted. So the recommended action is to replace the output stage with a new board, amplifier device etc.
EDIT UPDATE
Iāve had some bad news from Yaesu UK (via email) saying āPA Unit require replacement, unfortunately this is now discontinuedā.
I will phone Yaesu UK to find out why he wouldnāt consider fitting the ND version. Iāll say I know of someone who had an 817 of the same age which had a successful replacement
Andy
I just spoke to the engineer at Yaesu UK and told him that at least one customer had his 24yo FT817ās PA module replaced successfully with the FT817-ND version by Yaesu UK. He was unaware of that ā before his time ā and said he had one spare āNDā PA PCB left and was willing to try fitting it.
He said the ND version is the same module as used in the FT818. AI agrees: āThe power amplifier PCB module from the Yaesu FT-817ND is compatible with the FT-818. In fact, the final/PA unit used for both transceivers is the same part number (CB1333005)ā.
Itās a lot more expensive (Ā£147 + VAT) than the original module but thatās a moot point when the latter is no longer made.
So, fingers crossed.
Is that £147+VAT (£176.4) fitted by Yaesu or just the PA module?
ISTR in 2009 when I bought one for an 817 that had died it was approx £28 for the PA module. Inflation hey ![]()
Just the component cost. Before shipping my 817 he quoted a reasonable cost for labour over the phone and I assume the labour cost will be similar or the same for the ND one.
Yeah, I recall he quoted Ā£40-something for the āoriginalā PA PCB.
Inflation is a terrible thing. In 1971 (just after decimalisation) you could still get a good pint of beer for ~12p.
P.S. One old lady interviewed about the new decimalised currency said āWhy couldnāt they have waited until all the old people had died before making the change?ā True or just a good story?
Assuming you have blown 1 of the FETS you may be worth buying just them and changing them yourself. Yes itās surface mount but I bet there will be at least one ham within 50miles of your QTH who has a hot air station.
2SK2975, the original obsolete FET is available online (pick supplier with care) for around $10-15US each.
RD07MVS1, the new FETs are about $5 from RF Parts in the states. They wont export so you need a āchumā stateside to buy them and send them to you as a Christmas present.
Probably a route worth exploring as the prices you have been quoted seem to make repair not economically worthwhile. You may as well buy a secondhand 817, maybe a bit tatty, and make 1 nice set out of the parts. Just my £0.02.
Or sell it to me ![]()
Iāve fitted several final PA boards, all to pre N models the last one cost Ā£18.76 plus VAT in 2022.
Iāve also replaced the mosfets and if I remember rightly, it was not an easy task due to the heatsink. Since 2 x rd07mvs1 cost Ā£5.62 plus VAT around the same time the saving then was hardy worth it, sounds as if it is now.
73 Steve
A secondhand FT817 from a dealer, with a 3 month guarantee, runs at £400 - £450. This months Radcom has an 817ND going for £400 in the members ads. These rigs hold a high value, its well worth while spending the moolah to keep them going!
That sounds like a high risk approach. And if itās not one of the FETs, what then? I donāt have the tools nor the skills to diagnose whatās actually wrong.
The Yaesu engineer said it might not actually be one of the final transistors but the drivers. He noticed some scorching and damage to a track which could be due to the failure, and he wouldnāt consider repairing the module [Iāve never touched the boards since I bought from new].
I prefer to pay more to get the experts to do a professional repair and testing, rather than guess cause of the failure, or mess up the repair. Iām not judging the repair cost by its resale value. Iām not planning to sell it. If I get another 6 years usage, the cost of ownership amortised over what will then be 30 years would be next to nothing.
And itās often better the devil you know repaired, than the devil you donāt know.
Thereās the fail in your plan Brian, dealers! You can get them for much less with a modicum of effort and patience.
I blew a driver on mine. It went D-S short and so there was zero drive to the PA.
Stick your scope on the drivers and PA fets and check the signals are per the circuit.
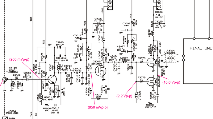
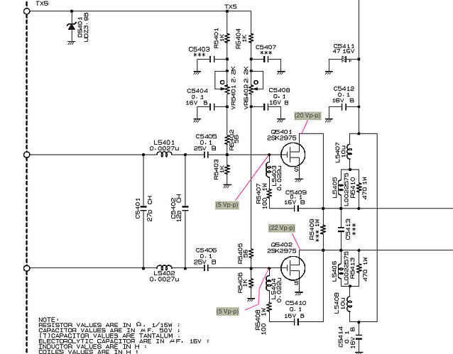
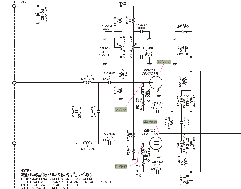
gate Q3001 200mv p-p
gate Q3002 850mV p-p
gates Q3004/Q3005 2.2V p-p
drains Q3004/Q3005 10V p-p
gates Q5401/Q5402 5V p-p
drains Q5401/Q5402 20V p-p
As soon as something is vastly different it points to where you should look.
You can buy 2x 2SK2975, 2x 2SK2973, 1x 2SK2596 1x 2SC3357. Measure, find the dead one and get your chum with the hot-air station to swap them.
Or as I said, Iāll give you Ā£100 for it as is.
But itās a bummer that the PA board is such a silly price now. Makes me think shifting my 21 and 15 year old well-SOTAād 817s was a wise move. Of course my KX2 will have a fit nowā¦
(c) Yaesu 2001 onwards
Thinking on⦠I should have a working Mk1 PA board somewhere because it was a driver fault on mine but I believed the Intarwebz and just swapped the PA without looking to see if there was no drive. The house is upside down especially the shack as building work progresses, but Iāll see If I can find it.
EDIT:
Success :-):
I donāt have a scope. I donāt have diagnostic or repair tools for this kind of product repair. Itās not worth my investing in such tools with MTBFs once a decade or two. I donāt have a chum with a hot-air station.
There are many possible sources of failure but the engineer has deemed that repairing the existing 24yo module with visible signs of damage to the board, is not a reliable solution. Replacing the entire PCB is more likely to improve the 817ās longevity. I agree.
Iāve tried to tell you, minimising the repair cost is not the only criterion.
BTW: you must have asked 3-4 times if I want to sell it (with defective PA) to you. If Yaesu canāt repair it, it will still be useful to me as a multimode IF to my 23cm tranverter and for general rx. Also, I could sell its YF-122CN narrow CW filter separately, which I see currently on eBay with asking prices between Ā£250-Ā£297.
No plan, Andy, just a statement of current market prices. Possibly you could get one cheaper in a private sale if the owner has no idea of or no care for the current market price.
Crikey, I have a YF-122CN filter in my 817nd, that would never get used, even I did use my 817, as I donāt do CW. At those prices I might stick it on eBay
Mine was an Inrad one and it sold getting on for 2 years back and after eBay & PayPal fees etc. I cleared £160ish. However, we must remember that prices asked and prices received are not always the same!
Very true
Advertise it here rather than on Ebay. Less (No) charges and would keep it in the community.
I didnāt think selling was allowed on the reflector.
Hmm⦠I hadnāt considered that - but plenty of other ways to let people know itās available ![]()



